+ 伟德国际(bv1946·始于英国)官方网站-Weixin百科
横向项目
 
您所在位置 > 首页 > 横向项目 > 社会服务案例 > 正文
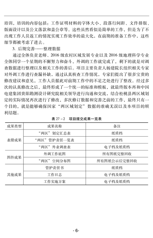
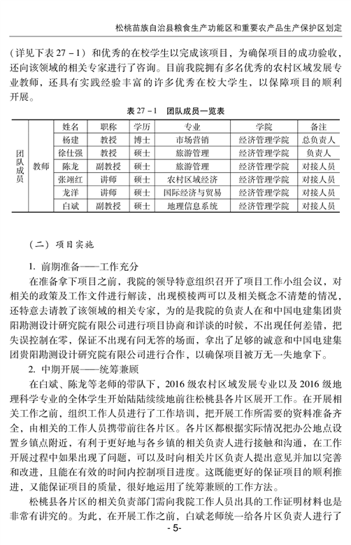
松桃苗族自治县粮食生产功能区和重要农产品生产保护区划定
日期:2020-05-15 15:30:40  发布人:  浏览量:









点击数: 【收藏本页】