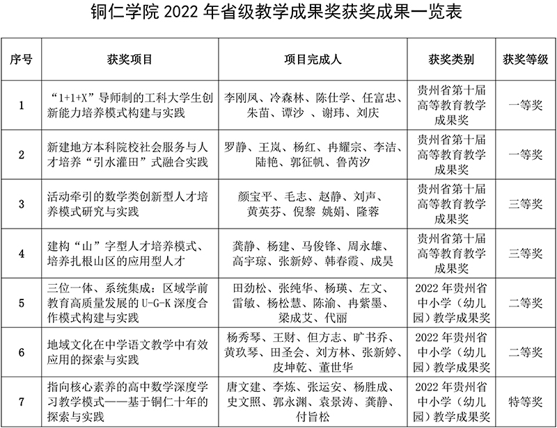
近日,贵州省教育厅公布了第十届贵州省高等教育教学成果奖获奖名单,伟德官网喜获4项教学成果奖,其中一等奖2项、三等奖2项。
省级教学成果奖是在教学实践改革和研究领域中颁授的最高奖项,代表了省内教学成果的最高水平,旨在发挥教学成果的引领激励作用,进一步提高教育质量。伟德官网高度重视教学成果奖培育工作,自2018年以来,持续立项建设校级教学成果奖培育项目35项,为学校教师梳理凝练教育教学成果提供保障与搭建平台。在此前公布的2022年贵州省中小学(幼儿园)教学成果奖评选中,伟德官网获得教学成果二等奖2项,参与获得特等奖1项。此次获奖的成果是学校创新人才培养综合改革、服务教育教学改革的一次集中体现。
学校将在优秀教学成果的示范引领下,引导教师潜心研究教学,进一步深化教育教学改革,突出特色,内涵发展,全面提升人才培养能力,助力学校高质量发展。
(供稿:教务处 编辑:张东方 一审:田淼 二审:梁光华 三审:叶丹)
